首页
关于金羚
集团简介
发展历程
企业荣誉
视频中心
企业文化
产品中心
电视机
风扇
空气净化器
电烤箱
制冰机
冰沙机
扫地机器人
新闻资讯
公司资讯
公司公告
联系我们
网上商城
阿里巴巴
EN
×
新闻资讯
点滴记录前行脚步
首页
> 新闻资讯
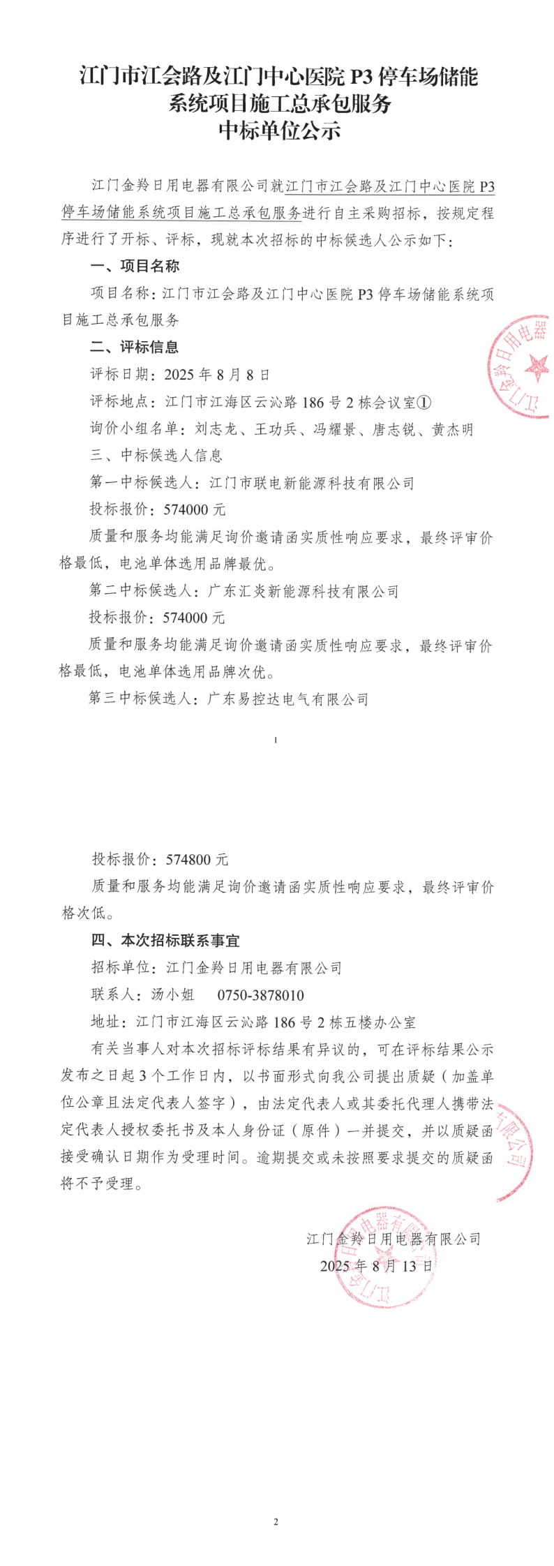
江门市江会路及江门中心医院P3停车场储能系统项目施工总承包服务中标单位公示
发布日期:2025-08-15 浏览次数:
上一条:
金岭粮库 303.195kWp分布式光伏发电项目施工总承包服务询价邀请函
下一条:
江门市江会路及江门中心医院P3停车场储能系统项目施工总承包服务询价邀请函
关于金羚
关于金羚
集团简介
发展历程
企业荣誉
视频中心
企业文化
产品中心
产品中心
电视机
风扇
空气净化器
电烤箱
制冰机
冰沙机
扫地机器人
新闻资讯
新闻资讯
公司资讯
公司公告
联系我们
联系我们
网上商城
网上商城
阿里巴巴
TOP
关联企业
江门金羚日用电器有限公司
三菱重工金羚空调器有限公司
金羚电器有限公司
江门市洗衣机厂
江门金羚电机有限公司
版权所有 © 2019 江门金羚集团有限公司
粤ICP备19060194号